Comité régional des pêches maritimes et des élevages marins (CRPMEM) de La Réunion

Suivez-nous sur les réseaux sociaux

CRPMEM

Les DCP ancrés

Les DCP ancrés

Ces Dispositifs de Concentration de Poissons ont révolutionné la pêche artisanale autour de l'île depuis la fin des années 1980

DCP une

Initiés par Ifremer à La Réunion au cours des années 1980, les DCP ancrés ont constitué un véritable processus d'innovation que les pêcheurs artisans eux-mêmes se sont appropriés.


Des dispositifs gérés collectivement par les pêcheurs eux-mêmes

DCP fab

Les pêcheurs travaillent ensemble au montage des cordages de DCP ancrés
DCP 1
Les DCP ancrés sont mouillés depuis des embarcations adaptées, sous la responsabilité des pêcheurs artisans

Les Dispositifs Concentrateurs de Poissons (DCP) ancrés sont utilisés par les petits pêcheurs artisans pour cibler les espèces pélagiques (thons, dorades coryphènes, thons banane…) qui s’y agrègent de manière temporaire lors de leurs déplacements et migrations dans l’océan tropical. À La Réunion, les DCP ancrés sont conçus et fabriqués par les pêcheurs professionnels sous l’égide du CRPMEM de La Réunion, qui assure le financement de leur pose et de leurs entretiens.

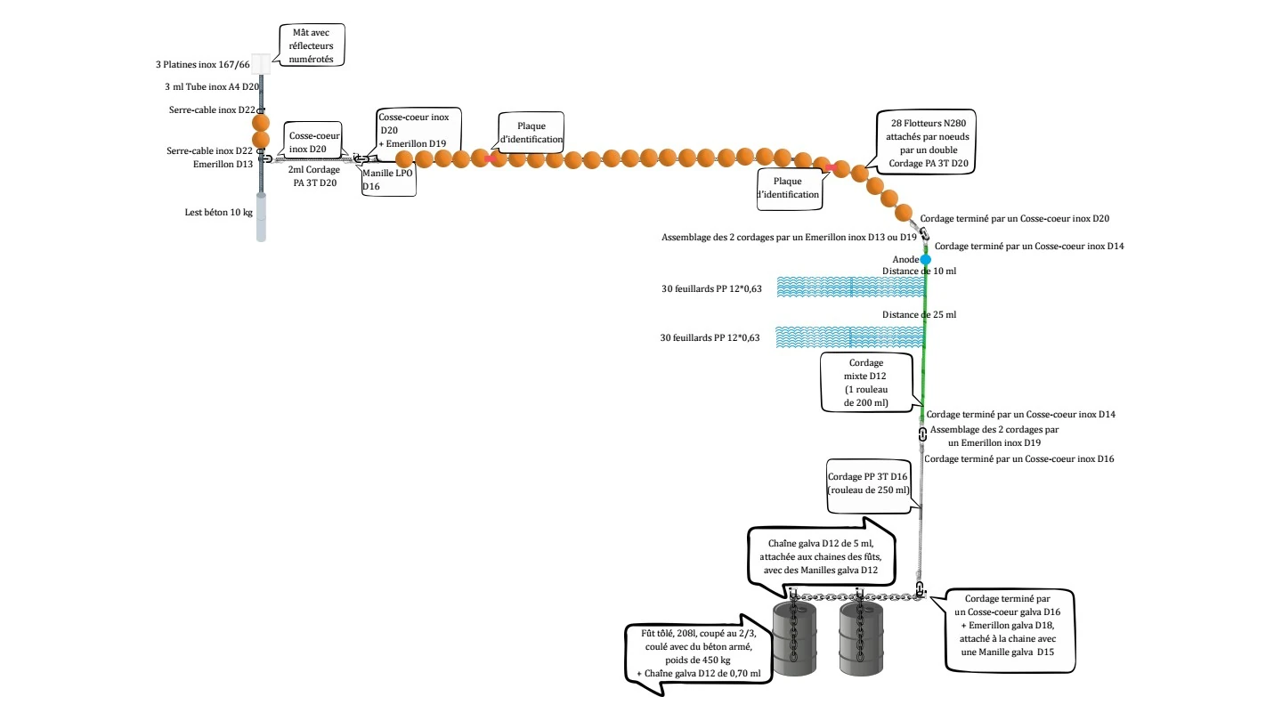
Schema DCP ancre

Chaque DCP est constitué d’un corps-mort, d’une filière de cordage plus ou moins renforcé, et en surface, d’une « tête » constituée d’une dizaine de flotteurs rigides, pour résister à la pression en cas de courants, qui peuvent faire couler la partie supérieure du dispositif, et d’un mât équipé d’un réflecteur radar par sécurité pour la navigation côtière. C’est cette partie supérieure, flottante, qui assure l’agrégation des espèces pélagiques sous la surface, tout en permettant aux pêcheurs de les repérer en surface. Dans les premières dizaines de mètres sous la surface, des feuillards sont installés comme agrégateurs, même si leur rôle n’est pas vraiment avéré dans l’efficacité d’agrégation des poissons pélagiques.

Un simple amas de cordages dérivants à la surface de l'océan tropical (une "épave") suffit à regrouper des dizaines de poissons pélagiques, comme les dorades coryphènes ou les thons bananes -> Epave

Si aucune conclusion définitive n’a encore été apportée pour expliquer ce comportement agrégatif des bancs de poissons pélagiques sous ces objets flottants, c’est l’hypothèse du « point de rencontre » (Fréon et Dagorn, 2000) qui soutient aujourd’hui le mieux les observations et analyses de la communauté scientifique. Cette hypothèse prédit que, dans l’océan pélagique, les espèces de poissons prédateurs, comme les thons, ont un intérêt évolutif à se regrouper en large bancs pour faciliter la prospection du milieu à la recherche de leurs proies, les plus petits organismes pélagiques (poissons, crustacés, mollusques) dits « fourrage ». Les objets flottants naturels, troncs ou débris végétaux issus des fleuves, et artificiels, épaves abandonnées par l’homme (de simples cordages flottants par exemple) ou fabriqués à dessein, offrent des discontinuités dans l'océan tropical, favorisant la rencontre et le regroupement des individus d’une même espèce, voire d’espèces différentes, et la constitution de bancs de plus grandes dimensions, ce qui favorise leur survie et leur métabolisme.


Des outils de gestion de la bande côtière des îles tropicales

Gestion DCP

Résolument assumés comme des outils de gestion de la pêche artisanale dans les îles de l’ensemble de la ceinture intertropicale mondiale, dans les 3 océans mondiaux, les DCP ancrés constituent un véritable outil de gestion de la bande côtière pour une exploitation durable des ressources halieutiques : en reportant l’effort de pêche des ressources démersales fragiles et historiquement surexploitées près des côtes et des récifs coralliens à protéger, vers les ressources pélagiques migratrices plus au large, les DCP ancrés contribuent, en complément des Aires Marines Protégées le long du littoral, à une gestion plus harmonieuse et intégrée des zones côtières.

Les DCP ancrés sont soumis à un suivi strict et rigoureux de leur déploiement et de leur entretien : aujourd’hui, le CRPMEM de La Réunion est titulaire d’une AOT pour 50 DCP ancrés, déployés tout autour de l’île, à des distances des côtes entre quelques milles et plus de 10 milles nautiques. Cela permet une répartition équilibrée des activités des pêcheurs artisans professionnels tout autour de l’île.

Carte DCP OK

Dans le cadre d’une initiative volontaire de la part des pêcheurs professionnels des RUP, les DCP ancrés font l’objet de Plans de Gestion. C’est une démarche détaillée de transparence non imposée, qui doit être considérée comme faisant partie des « bonnes pratiques » de la petite pêche européenne dans les RUP. Ces documents, destinés à être évolutifs et mis à jour régulièrement, présentent les caractéristiques techniques et scientifiques des DCP ancrés ainsi que de l’exploitation halieutique qui en est faite. Ils ont pour objet de formaliser la gouvernance de ces outils, et de servir d’interface de dialogue et d’évaluation de leur impact auprès des gestionnaires des pêches et des organismes scientifiques.

Le plan de gestion de la pêcherie artisanale sur les DCP ancrés à La Réunion rassemble toutes les informations relatives à ces outils indispensables aux pêcheurs professionnels de la bande côtière réunionnaise: aspects techniques, scientifiques, institutionnels et règlementaires y figurent -> PG DCP avril2026

DCP oiseaux OK


Les DCP ancrés ne sont pas des DCP dérivants !

Attention
Un amalgame est trop souvent fait entre les DCP ancrés utilisés par la pêche artisanale dans les petites îles tropicales notamment, et les DCP dérivants, utilisés en très grandes quantités, et avec encore peu de contrôle et d’encadrement (même si cela est en train de changer dans l’océan Indien, sous l’égide de la CTOI), par les flottilles de grands thoniers senneurs.

Il importe de bien rappeler les différences fondamentales existant entre ces deux modes d’exploitation radicalement différents.

DCP dérivants
Dessin senneur

DCP ancrés
Dessin DCP

Utilisés par les thoniers senneurs industriels
Utilisés par les barques et vedettes de petite pêche artisanale
1 thonier senneur pêche plus de 5000 tonnes par an
1 pêcheur artisanal pêche moins de 2 tonnes par an
Chaque thonier senneur met en œuvre plusieurs centaines à plusieurs milliers de DCP dérivants par an (avec des navires « supply » spécialement dédiés à leur pose et leur récupération)
Dans chaque RUP comme à La Réunion, les DCP ancrés sont en nombre limité et stable, quelques dizaines de dispositifs par territoire
Les DCP dérivants provoquent la capture de milliers de tortues et requins pélagiques maillés dans leurs filets. Les captures accessoires et accidentelles de la senne industrielle sont constituées de requins, de cétacés, de poissons non commercialisés et de thonidés sous-taille, tous rejetés à la mer La petite pêche artisanale sous DCP ancrés est sélective à 100% (utilisation de lignes et d’hameçons pêchant uniquement les espèces ciblées) et ne provoque strictement aucune capture accessoire
Les DCP dérivants perdus par milliers continuent à concentrer les poissons et risquent de provoquer un phénomène de « piège écologique » en détournant les thons de leurs zones trophiques habituelles, et leur perte provoque des pollutions ponctuelles et un risque de pêche fantôme. Les DCP ancrés sont fixés sur le fond et n’ont aucun risque de dérive, les pertes de matériel sont suivies et le matériel le plus souvent récupéré et réutilisé